美团预告2025财年净亏233亿—243亿元,核心本地商业由盈转亏
智能科技 2026-02-14 user95655242

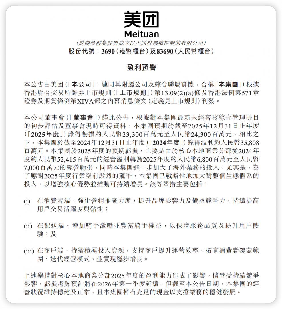
2026年2月14日,美团发布盈利预告称,预计2025财年将出现净亏损约233亿元至243亿元。相较之下,2024财年公司实现净利润约358.08亿元。
此次业绩变动主要源于核心本地商业分部经营表现由盈转亏:该业务板块在2024财年实现经营利润约524.15亿元,而2025财年预计转为经营亏损约68亿元至70亿元。与此同时,公司持续扩大海外业务布局,相关投入显著增加。
面对2025年度行业竞争加剧的外部环境,公司采取主动策略,全面加强生态体系建设,旨在巩固核心能力并夯实长期增长基础。具体举措涵盖三方面:
面向消费者,加大营销推广力度,强化品牌认知与价格优势,持续提升用户活跃度与使用黏性;
面向履约环节,优化骑手激励机制,拓展权益保障内容,确保配送服务质量稳定,改善终端体验;
面向合作商户,持续投入资源支持其运营提效、用户触达范围拓展、经营模式升级,助力其实现可持续增长。
公告同时指出,受行业竞争态势延续影响,2026年第一季度亏损情况预计将延续。但截至公告发布之日,公司整体经营运行平稳有序,现金流充足,具备支撑业务持续稳健发展的财务基础。
截至2026年2月13日收盘,公司股票报收于82.15港元/股,总市值约为5021亿港元,折合人民币约4458亿元。
(来源:中关村) The End
相关阅读
- 蔚来第二代 NIO Phone亮相:三星深度定制等深四曲屏
- 轻薄时尚,HUAWEI WATCH FIT 4系列发布,全新Pro款带来户外进阶
- 华为公布五一活动:手机免费贴膜,设备维修免人工费
- “姚十八”侵权比亚迪方程豹案判决,支付赔偿款等共计 201 万元
- 全新岚图知音申报信息曝光 首搭华为ADS 4+鸿蒙座舱5
- 科技驱动,智领未来:ATFX重磅推出ConnectX交易生态系统
- 联通好服务 用心为客户——北京联通持续提升企业客户服务水平 为首都营商环境注入“数字加速度”
- 东方晶源PanGen DMC商标完成验证 基于快速工艺反馈可提前发现版图潜在坏点
- 群联CEO潘健成:NAND Flash需求逐月增加 报价还会上涨
- 醉酒男启智驾昏睡高速 被破窗查实涉酒驾